The Leptanillinae (Hymenoptera: Formicidae) are minute, subterranean specialist predators of centipedes, and are sister to nearly all other ants. Having inferred a robust phylogeny for the Leptanillinae in the course of my PhD, I plan to secure this phylogeny in geological time, despite the lack of leptanilline fossils.
I will implement divergence dating under an unresolved fossilized birth-death (FBD) process, since this allows inclusion of fossil terminals for which phylogenetic position is not inferred from the data, but rather constrained given a priori knowledge. Extant terminals, for which ultra-conserved elements (UCEs) are available, will include 79 Leptanillinae, 72 other Formicidae, and 11 outgroups.
I will implement divergence dating under an unresolved fossilized birth-death (FBD) process, since this allows inclusion of fossil terminals for which phylogenetic position is not inferred from the data, but rather constrained given a priori knowledge. Extant terminals, for which ultra-conserved elements (UCEs) are available, will include 79 Leptanillinae, 72 other Formicidae, and 11 outgroups.
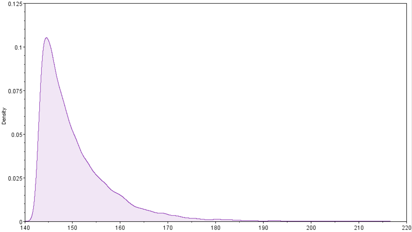
The most inclusive clade to which all these terminals belong is the Euaculeata. Therefore, the origin time (ϕ) of the FBD process in this analysis will correspond to this clade's crown age. I have gained a well-justified prior distribution for ϕ by inferring the crown age of the Euaculeata under a Bayesian Brownian bridge in rootBBB.py (Carlisle et al. 2023). This analysis entailed no phylogeny, and is instead conditioned on observed diversity through geological time and a point estimate of extant euaculeate diversity.